 
 
 
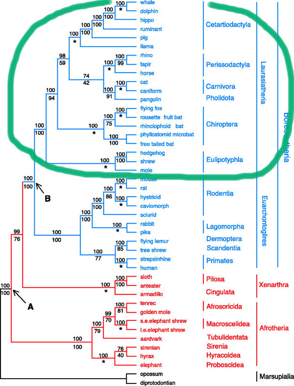
The superorder Laurasiatheria is comprised of eight orders:
- Cetacea
- Artiodactyla
- Perissodactyla
- Carnivora
- Pholidota
- Chiroptera
- Soricomorpha
- Erinaceomorpha
Cetacea and Artiodactyla are sister taxa that are sometimes combined into a clade called Cetartiodactyla.
Soricomorpha and Erinaceomorpha are sister taxa that are sometimes combined into a single group called Eulipotyphla.
1. Order Cetacea (whales and dolphins)
The fossil record on whale evolution
- Suborder Odontoceti (toothed whales)
- Suborder Mysticeti (baleen whales)
    -   General characteristics
    -   Largest animals ever known (living or fossil)
    
-   Feed mostly on plankton and krill 
    
-   Populations have been driven near extinction by hunting
 
 
    -  Foraging adaptations
    -   Lack teeth as adults
    
-   Have plates of baleen    	
    	
 
    -   Gulp feeding in humpback whales - a cooperative behavior
     
    -  Gulp-feeding is characteristic of rorquals: blue whale, humpback whales, fin whales)
	
	
- Vocalizations to herd schools of fish
		
- Make Bubble nets encircle fish
		
- Whales lunge upward through the school of fish and consume them
		
- Ventral pleats expand to make room for fish + water, then squish out the water to leave only fish
		
- Video
		
 
 
 
2. Order Artiodactyla
    -   General characteristics
	-  Unguligrade limbs
    
-  Two enlarged digits share the weight of the body about equally (paraxonic)
    
-  Elongated skull
    
-  Canine teeth reduced or absent
    
-  Complex ridge pattern on cheek teeth
    
-  Males (and sometimes females) have weaponry
    
    
    
    - Tusks - found in pigs (family Suidae), hippos (family Hippopotamidae) and some small deer (family Moschiidae)
    
- Antlers - found in deer (family Cervidae)
    
- Permanent horns - found in cows and antelopes (family Bovidae)
    
- Horns with keratin sheath that is shed annually - found in pronghorn antelope (family Antilocapridae)
    
-  
    
 
-  Digestive tract morphology
      
 
    -   General characteristics
    -  Unguligrade limbs
    
-  Enlarged central digit carries most of body weight (mesaxonic)
    
-  Elongated skull
    
-  Canine teeth reduced or absent
    
-  Complex ridge pattern on cheek teeth
    
-  Simple stomachs with large cecum (hind gut fermenters)
 
4. Order Pholidota (pangolins or scaly anteaters)

 
General characteristics
     
           - Major diagnostic character is the scales that cover their bodies 
            
                - Made of keratinized epidermis  
                
- Periodically replaced as they wear and fall out 
                
- Leaf shaped
                
- Cover top of head, top and sides of body and limbs, and entire tail
                
- Roll into a ball as an antipreditor defense
                
 
- Convergence with Pilosa and Tubulidendata (and lumped with them in early phylogenies)
        	
            -  Long, tubular rostrum
            
-  Long sticky tongues (extends all the way back into the chest cavity when 
                  retracted)
            
- No teeth
            
- Roughened epithelium in stomach for smashing insects 
            
- Digging limbs
            
            
 
- Cute pictures 
 5. Order Carnivora (carnivores)
General characteristics
    -   Teeth vary with diet
    
-   Range in size from least weasel (mouse-sized) to Kodiak brown bear (terrestrial; up to 800 kg) and male southern elephant seal (aquatic; 3600 kg; see video at 0:30-0:50)
    
-   Diversity of lifestyles (terrestrial, semi-aquatic or aquatic)
  
One cool thing - Spotted hyena females are masculinized      
        	
        
 
  
6. Order Chiroptera (bats)
General characteristics
    -  Forelimbs modified as wings (the only true flying mammals)
    
-   Radius (forearm), metacarpals (hand) and phalanges (fingers) #2-#5 greatly elongated
  
-   Enclosed in a web ( patagium , 2 layers of skin, muscle, connective tissue)
    
-   Claws on pollex and all hind digits
  
What makes bats so ecologically successful?
 
	- Ability to fly - can disperse widely
    
-   Widely varied diets (and specializations)
    -   Insects
    
-   Fruit, nectar, and pollen
    
    
-   Fish and small vertebrates
    
-   Blood
   		- heat sensing pits in nose leaf - locate superficial blood vessels
                  
- specialized incisors - make a shallow cut
                 
- saliva contains anticoagulant - keeps blood flowing
                 
- grooved tongue - speeds up drinking
                 
- tubular, highly vascularized stomach - expands to fill with blood, water removed from solid blood fraction
                  
- specialized kidneys - produce dilute urine during blood drinking, concentrated urine back at the roost
 
 
 
 
-   Nocturnal activity - reduces competition with other insectivores
    
-   Reproductive variants common (e.g., delayed fertilization, delayed implantation, delayed development) - allows success in a variety of otherwise inhospitable environments
    
-   Facultative homeothermy
    	
    	-  Hibernation
    	
-  Diheterothermy
    	
 
  
  
    
7. Order Erinaceomorpha (hedgehogs)
General characteristics
 
8. Order Soricomorpha (shrews and moles)
General characteristics
- Have a large number of ancestral traits (small size, diet, dentition, plantigrade limbs, single type of hair)
    
-   Among the smallest of all mammals (2.5-180 grams)   
    
-   Very high metabolic rate - leads to ultradian activity rhythms
    
One cool thing - Several species of shrews have venomous saliva!
- Seems to have effects like a neurotoxin 
  
- Venom is produced in and secreted from submaxillary salivary glands near the base of lower incisors
- Delivered via grooves in the lower incisors
- Probably used to kill prey (mice, frogs) 
- Shrew delivers bite to nape of neck/base of skull, where venom could rapidly get to central nervous system